Vue-基本使用与原理
Vue-基本使用与原理
1. 基本使用
模板 (插槽、指令)
- 插值、表达式
- 指令、动态属性
- v-html: 会有 XSS 风险, 会覆盖子组件
<!-- 代码演示 -->
<template>
<div>
<p>文本插值 {{ message }}</p>
<p>JS 表达式 {{ flag ? 'yes' : 'no' }}</p>
<P :id="dynamicId">动态属性</P>
<p v-html="rawHtml">
<span>【注意】使用 v-html 之后, 将会覆盖子元素 (也就是 span 中的内容会被覆盖)</span>
</p>
</div>
</template>
<script>
export default {
data() {
return {
message: 'hello vue',
flag: true,
rawHtml: '指令 - 原始 html <b>加粗</b> <i>斜体</i>',
dynamicId: 'id-${Date.now()}'
}
}
}
</script>
<!-- 插槽的使用 (具名插槽) -->
<!-- 父组件 -->
<template>
<div>
<子组件>
<template v-slot:a>a</template>
<template v-slot:b>b</template>
<template v-slot:c>c</template>
</子组件>
</div>
</template>
<!-- 子组件 -->
<template>
<div class="list-content">
<slot name="a"></slot>
<slot name="b"></slot>
<slot name="c"></slot>
</div>
</template>
<!-- 插槽的使用 (作用域插槽) -->
<!-- 子组件 -->
<template>
<div class="child">
<slot
name="heading"
v-bind:headingValue="heading">
{{heading}}
</slot>
<!-- 为了让大家看的更清楚 已经将Child.vue组件中多余的内容删除 -->
</div>
</template>
<script>
export default {
name: 'Child',
data() {
return {
heading: '这里是默认的heading'
}
}
}
</script>
<!-- 父组件 -->
<template>
<div id="app">
<child>
<template v-slot:heading="slotValue" >
<h1>element-ui组件</h1>
slotValue = {{slotValue}}
</template>
</child>
</div>
</template>
[扩展] - Vue中的插槽用法:默认插槽、具名插槽、作用域插槽)
Vue 有哪些指令?
v-text、v-html、v-show、v-if、v-else、v-else-if、v-for、v-on、v-bind、v-model、v-slot、v-pre、v-cloak、v-once
Vue 自定义指令?
通过 Vue.directive() 函数注册一个全局的指令
通过组件的 directives 属性,对该组件添加一个局部的指令
// 全局
Vue.directive('self_defined_name',{
bind:function(el,binding){
//do someting
},
inserted: function(el,binding){
//do something
},
}
// 局部
new Vue({
el:'#app',
directives:{
self_defined_name1:{
bind:function(el,binding){
//do something
}
inserted:function(el,binding){
//do something
},
}
}
})
<!-- 使用 -->
<div id="app">
<div v-self_defined_name1="{ color: 'green', text: '菜鸟教程!' }"></div>
</div>
computed 和 watch
- computed 有缓存, data 不变则不会重新计算
- watch 如何深度监听? 默认浅监听
- watch 监听引用类型, 拿不到 oldVal
// 浅监听、深度监听 示例
export default {
data() {
return {
name: 'Lin',
info: {
city: '北京'
}
}
},
watch: {
name(oldVal, val) {
console.log('watch name' oldVal, val) // 值类型, 正常拿到 oldVal、val
},
info: {
handler(oldVal, val) {
console.log('watch info', oldVal, val) // 引用类型, 拿不到 oldVal. 因为指针相同, 此时已经指向了新的 val
},
deep: true // 深度监听
}
}
}
class Style
- 使用动态属性
- 使用驼峰式写法
<!-- 代码演示 -->
<template>
<div>
<p class="{ black: isBlack, yellow: isYellow }">使用 class</p>
<p class="[black, yellow]">使用 class 数组</p>
<p :style="styleData">使用 style</p>
</div>
</template>
<script>
export default {
data() {
return {
isBlack: true,
isYellow: true,
black: 'block',
yellow: 'yellow',
styleData: {
fontSize: '40px' // 转换为驼峰写法
}
}
}
}
</script>
条件渲染
- v-if v-else 的用法, 可使用变量, 也可以使用 === 表达式
- v-if 和 v-show 的区别?
- v-if 和 v-show 的使用场景?
<!-- v-if v-show 的简单使用 -->
<template>
<div>
<p v-if="type === 'a'">A</p>
<p v-else-if="type === 'b'">B</p>
<p v-else>other</p>
<p v-show="type === 'a'">A by v-show</p>
<p v-show="type === 'b'">B by v-show</p>
</div>
</template>
<script>
export default {
data() {
return {
type: 'a'
}
}
}
</script>
v-if 和 v-show 的区别?
- v-if 会销毁 dom, v-show 不会
v-if 和 v-show 的使用场景?
- 销毁隐藏次数多使用 v-show
- 开发中, 用 v-if 就够了
循环 (列表) 渲染
- 如何遍历对象? --- 也可以用 v-for
- key 的重要性. Key 不能乱写 (如 random 或者 index)
- v-for 和 v-if 不能一起使用!
- v-for 比 v-if 的计算优先级高
<!-- 遍历数组、对象实例 -->
<template>
<div>
<p>遍历数组</p>
<ul>
<li v-for=“(item, index) in listArr” :key="item.id"></li>
{{index}} - {{item.id}} - {{item.title}}
</ul>
<p>遍历对象</p>
<ul>
<li v-for=“(val, key, index) in listObject” :key="key"></li>
{{index}} - {{key}} - {{item.title}}
</ul>
</div>
</template>
事件
- event 参数, 自定义参数
- 事件修饰符, 按键修饰符
- 【观察】事件被绑定到哪里?
<!-- 事件参数使用示例 -->
<template>
<div>
<p>{{num}}</p>
<button @click="increment1">+1</button>
<button @click="increment2(2, $event)">+2</button>
</div>
</template>
<script>
export default {
data() {
return {
num: 0
}
},
methods: {
increment1(event) {
// eslint-disable-next-line
console.log('event', event, event.__proto__.constructor) // 是原生的 event 对象
// eslint-disable-next-line
console.log(event.target)
// eslint-disable-next-line
console.log(event.currentTarget) // 注意,事件是被注册到当前元素的,和 React 不一样
this.num++
// 1. event 是原生的
// 2. 事件被挂载到当前元素
// 和 DOM 事件一样
},
increment2(val, event) { // 后面可以继续加参数 如 increment2(val, str, event)
// eslint-disable-next-line
console.log(event.target)
this.num = this.num + val
},
loadHandler() {
// do some thing
}
},
mounted() {
window.addEventListener('load', this.loadHandler)
},
beforeDestroy() {
//【注意】用 vue 绑定的事件,组建销毁时会自动被解绑
// 自己绑定的事件,需要自己销毁!!!
window.removeEventListener('load', this.loadHandler)
}
}
</script>
事件修饰符
<!-- 阻止单击事件继续传播 --->
<a v-on:click.stop="doThis"></a>
<!-- 提交事件不再重载页面 -->
<form v-on:submit.prevent="onSubmit"></form>
<!-- 修饰符可以串联 -->
<a v-on:click.stop.prevent="doThat"></a>
<!-- 只有修饰符 -->
<form v-on:submit.prevent></form>
<!-- 添加事件监听器时使用事件捕获模式 -->
<!-- 即内部元素触发的事件先再此处理, 然后才交由内部元素进行处理 -->
<div v-on:click.capture="doThis">...</div>
<!-- 只当在 event.target 是当前元素自身时触发处理函数 -->
<!-- 即事件不是从内部元素触发的 -->
<div v-on:click.self="doThis">...</div>
按键修改符
<!-- 即使 Alt 或 Shift被一同按下时也会触发 --->
<button @click.ctrl="onClick">A</button>
<!-- 有且只有 Ctrl 被按下的时候才触发 --->
<button @click.ctrl.exact="onCtrlClick">A</button>
<!-- 没有任何系统修饰符被按下的时候才触发 --->
<button @click.exact="onClick">A</button>
表单
- v-model
- 常见表单项 textarea checkbox radio select
- 修饰符 lazy number trim
<!-- 表单各个功能的使用 -->
<template>
<div>
<p>输入框: {{name}}</p>
<input type="text" v-model.trim="name"/> <!-- 截取前后的空格 -->
<input type="text" v-model.lazy="name"/> <!-- 防抖的效果 输入之后才变化 -->
<input type="text" v-model.number="age"/> <!-- 转换成数字 -->
<p>多行文本: {{desc}}</p>
<textarea v-model="desc"></textarea>
<!-- 注意,<textarea>{{desc}}</textarea> 是不允许的!!! -->
<p>复选框 {{checked}}</p>
<input type="checkbox" v-model="checked"/> <!-- checked 是布尔值 -->
<p>多个复选框 {{checkedNames}}</p> <!-- checkedNames 是数组 去控制 -->
<input type="checkbox" id="jack" value="Jack" v-model="checkedNames">
<label for="jack">Jack</label>
<input type="checkbox" id="john" value="John" v-model="checkedNames">
<label for="john">John</label>
<input type="checkbox" id="mike" value="Mike" v-model="checkedNames">
<label for="mike">Mike</label>
<p>单选 {{gender}}</p>
<input type="radio" id="male" value="male" v-model="gender"/>
<label for="male">男</label>
<input type="radio" id="female" value="female" v-model="gender"/>
<label for="female">女</label>
<p>下拉列表选择 {{selected}}</p>
<select v-model="selected">
<option disabled value="">请选择</option>
<option>A</option>
<option>B</option>
<option>C</option>
</select>
<p>下拉列表选择(多选) {{selectedList}}</p>
<select v-model="selectedList" multiple>
<option disabled value="">请选择</option>
<option>A</option>
<option>B</option>
<option>C</option>
</select>
</div>
</template>
<script>
export default {
data() {
return {
name: '双越',
age: 18,
desc: '自我介绍',
checked: true,
checkedNames: [],
gender: 'male',
selected: '',
selectedList: []
}
}
}
</script>
2. 组件
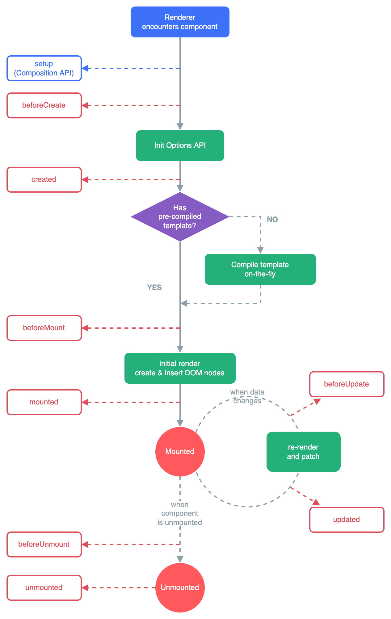
生命周期
Vue 实例从创建 - 挂载 - 渲染 - 更新 - 销毁等一系列过程, 就 Vue 的生命周期
八个生命周期钩子

父子组件生命周期顺序 - 通过钩子函数来进行判断
created、mounted 父子组件更新顺序 (创建阶段)
parent created
son created
son mounted
parent mounted
beforeUpdaate、update 父子组件更新顺序 (更新阶段)
parent beforeUpdaate
son beforeUpdaate
son update
parent update
beforeDestroy、destroy 父子组件更新顺序 (销毁阶段)
parent beforeDestroy
son beforeDestroy
son destroy
parent destroy
还有一个额外的 errorCaptured
组件间传值
总叙
- props 和 $emit
- 自定义事件
- $attrs
- $parent
- $refs
- provide/inject
- Vuex
不同场景
- 父子组件
- 上下级组件 (跨多级) 通讯
- 兄弟组件
- 全局组件
-- props 和 $emit 方式 --
- 适用情况:父子组件通讯
// 父组件
<template>
<HelloWorld msg="Welcome to Your Vue.js App" @showMsg="showMsg"></HelloWorld>
</template>
<script>
import HelloWorld from '@/components/HelloWorld.vue'
</script>
// 子组件
<template>
<h1 @click="clickHander">{{ msg }}</h1>
</template>
<srcipt>
export default {
name: 'HelloWorld',
props: {
msg: String
}
emits: ['showMsg'], // Vue3 新增加的
methods: {
clickHandler() {
this.$emit('showMsg', 'hello world')
}
}
}
</srcipt>
-- 自定义事件方式 --
- 适用情况:兄弟组件、无关组件、一个触发多个响应、多对多
// 父组件
<template>
<CustomEvent1/>
<CustomEvent2/>
</template>
<script>
import CustomEvent1 from '@/components/CustomEvent1.vue'
import CustomEvent2 from '@/components/CustomEvent2.vue'
</script>
// 子组件 (一)
<template>
<p><button @click="trigger">trigger custom event</button></p>
</template>
<script>
import event from '../utils/event.js'
export default {
name: 'CustomEvent2',
methods: {
trigger() {
event.emit('showMsg', 'hello custom event')
}
}
}
</script>
// 子组件 (二)
<template>
<p>receice custom event</p>
</template>
<script>
import event from '../utils/event.js'
export default {
name: 'CustomEvent1',
methods: {
showMsg(msg) {
console.log(msg)
}
},
// 挂载vue实例后的 钩子函数
mounted() {
event.on('showMsg', this.showMsg)
},
// 组件销毁生命周期 Vue2.x 使用 beforeDestroy 这个生命周期,Vue3.x 使用下面这个生命周期
beforeUnmount() {
event.off('showMsg', this.showMsg)
}
}
</script>
$atters 和 $listeners 的相关知识点
- Vue2 中 属性在 props 中定义 候补是 $attrs,方法在 emits 中定义 候补是 $listeners
- Vue3 移除 $listeners (将 $listeners 的功能合并到 $attrs)
- 如何将 Level1 的数据 经过 Level2 传给 Level3 呢? 在 Level2 中定义 v-bind="$attrs" 即可
-- 上下级别通讯($atters 多级)--
// Home.vue
<template>
<div class="home">
<AttrsDemo/>
</div>
</template>
<script>
import AttrsDemo from '@/components/AttrsAndListeners/Level1'
</script>
// Level1
<template>
<p>Level1</p>
<Level2
:a='a'
:b='b'
:c='c'
@getA="getA"
@getB="getB"
@getC="getC">
</Level2>
</template>
<script>
import Level2 from './Level2'
export default {
name: 'Level1',
components: { Level2 },
data() {
return {
a: 'aaa',
b: 'bbb',
c: 'ccc'
}
},
methods: {
getA() {
return this.a
},
getB() {
return this.b
},
getC() {
return this.c
}
}
}
</script>
// Level2
<template>
<p>Leve2</p>
<Level3
:x='x'
:y='y'
:z='z'
@getX="getX"
@getY="getY"
@getZ="getZ"
v-bind="$attrs" // 通过这个属性 就能把属性与方法继续往下一级传
></Level3>
</template>
<script>
import Level3 from './Level3'
export default {
name: 'Level2',
components: { Level3 },
props: ['a'],
emits: ['getA'],
data() {
return {
x: 'xxx',
y: 'yyy',
z: 'zzz'
}
},
methods: {
getX() {
rerurn this.x
},
getY() {
return this.y
},
getZ() {
rerurn this.z
}
},
created() {
console.log('level2', Object.keys(this.$attrs)) // 是 props 和 emits 后补
// Level1 的 props 定义了 a, emits 定义了 getA,剩下的 b、c、getB、getC 就放在 $attrs
// 打印结果: ['b', 'c', 'onGetB', 'onGetC']
}
}
</script>
// Level3
<template>
<p>Level3</p>
</template>
<script>
export default {
name: 'Level3',
props: ['x'],
emits: ['getX'],
data() {
return {}
},
created() {
console.log('level3', Object.keys(this.$attrs))
// 因为 Level2 中定义了 v-bind="$attrs"
// 打印结果:['y', 'z', 'onGetY', 'onGetZ', 'b', 'c', 'onGetB', 'onGetC']
}
}
</script>
-- $parent 和 $refs ---
- chilren,在 Vue3 中建议用 $refs 获取
- 通过 this.$parent 可以获取 父组件的属性、方法
- 通过 this.$refs 获取子组件的属性、方法
- 方法的获取只能从 methods 得到
- 适用于 父子组件的使用
// 通过 $refs 使用示例
// 父组件
<template>
<HelloWorld msg="Lin" ref="hello1" />
</template>
<script>
import HelloWorld from '../HelloWorld'
export default {
mounted() {
consolo.log(this.$refs.hello1.name)
}
}
</script>
// 子组件 HelloWord.vue
<template>
<h1 @click="clickHandler">{{ msg }}</h1>
</template>
<script>
export default {
name: 'HelloWorld',
props: {
msg: String
},
emits: ['showMsg'],
data() {
return {
name: 'hello-world'
}
},
methods: {
clickHandler() {
this.$emit('showMsg', 'hello world')
}
}
}
</script>
-- provide inject --
- 最上级定义 provide, 存放数据,不管下面第几级都可以通过 inject 获取到
- 有 两种定义方法,一种静态的,一种动态的
// Level1
<template>
<p>Level1: <input v-model="name" /></p>
<Level2></Level2>
</template>
<script>
import { computed } from 'vue'
import Level2 from './Level2'
export default {
name: 'Level1',
components: { Level2 },
data() {
return {
name: 'Lin'
}
},
// 静态的定义
provide: {
info: 'aaa'
}
// 动态的定义
provide() {
return {
info: computed(() => this.name)
}
}
}
</script>
// Level2
<template>
<p>Level2 {{ info }}</p>
<Level3></Level3>
</template>
<script>
import Level3 from './Level3'
export default {
name: 'Level2',
components: { Level3 },
inject: ['info']
}
</script>
// Level3
<template>
<p>Level3 {{ info }}</p>
</template>
<script>
export default {
name: 'Level3',
inject: ['info']
}
</script>
3. 高级特性
自定义 v-model
<!-- 父组件 -->
<template>
<div>
<!-- 自定义 v-model -->
<p>{{name}}</p>
<CustomVModel v-model="name"/>
</div>
</template>
<script>
import CustomVModel from './CustomVModel'
export default {
components: {
CustomVModel
},
data() {
return {
name: 'Lin'
}
}
}
</script>
<!-- 子组件 CustomVModel.vue -->
<template>
<!-- 例如:vue 颜色选择 -->
<input type="text"
:value="text1"
@input="$emit('change1', $event.target.value)"
>
<!--
1. 上面的 input 使用了 :value 而不是 v-model
2. 上面的 change1 和 model.event1 要对应起来
3. text1 属性对应起来
-->
</template>
<script>
export default {
model: {
prop: 'text1', // 对应 props text1
event: 'change1'
},
props: {
text1: String,
default() {
return ''
}
}
}
</script>
$nextTick
- Vue 是异步渲染 (原理部分会详细讲解)
- data 改变之后, DOM 不会立刻渲染
- $nextTick 会在 DOM 渲染之后被触发, 以获取最新 DOM 节点
<!-- $nextTick ref的使用 -->
<template>
<div id="app">
<ul ref="ul1">
<li v-for="(item, index) in list" :key="index">
{{item}}
</li>
</ul>
<button @click="addItem">添加一项</button>
</div>
</template>
<script>
export default {
name: 'app',
data() {
return {
list: ['a', 'b', 'c']
}
},
methods: {
addItem() {
this.list.push(`${Date.now()}`)
this.list.push(`${Date.now()}`)
this.list.push(`${Date.now()}`)
// 1. 异步渲染,$nextTick 待 DOM 渲染完再回调
// 3. 页面渲染时会将 data 的修改做整合,多次 data 修改只会渲染一次
this.$nextTick(() => {
// 获取 DOM 元素
const ulElem = this.$refs.ul1
// eslint-disable-next-line
console.log( ulElem.childNodes.length )
})
}
}
}
</script>
Vue 在更新 DOM 时是异步执行的,在修改数据后,视图不会立刻更新,而是等同一事件循环中的所有数据变化完成之后,再统一进行视图更新。所以修改完数据,立即在方法中获取DOM,获取的仍然是未修改的DOM
$nextTick 的作用是:该方法中的代码会在当前渲染完成后执行,就解决了异步渲染获取不到更新后DOM的问题了
nextTick本质是返回一个 Promise
应用场景:在钩子函数 created() 里面想要获取操作 Dom,把操作 DOM 的方法放在 $nextTick 中
refs
- 拿到 元素 的 DOM
- 看上一个知识点的代码中有示例
slot (插槽)
- 简单来说, 就父组件想往子组件中插一些东西
--- 插槽的基本使用 父组件传递数据给子组件 ---
<!-- slot 使用 -->
<template>
<div>
<SlotDemo :url="website.url">
{{website.title}}
</SlotDemo>
</div>
</template>
<script>
import SlotDemo from './SlotDemo'
export default {
components: {
SlotDemo
},
data() {
return {
website: {
url: 'http://imooc.com/',
title: 'imooc',
subTitle: '程序员的梦工厂'
}
}
}
}
</script>
<!-- slot 定义 -->
<template>
<a :href="url">
<slot>
默认内容,即父组件没设置内容时,这里显示
</slot>
</a>
</template>
<script>
export default {
props: ['url'],
data() {
return {}
}
}
</script>
--- 作用域插槽 区别在于 父组件能拿到子组件的数据 ---
<!-- slot 使用 -->
<template>
<div>
<ScopedSlotDemo :url="website.url">
<template v-slot="slotProps">
{{slotProps.slotData.title}}
</template>
</ScopedSlotDemo>
</div>
</template>
<script>
import ScopedSlotDemo from './ScopedSlotDemo'
export default {
components: {
ScopedSlotDemo
},
data() {
return {
website: {
url: 'http://imooc.com/',
title: 'imooc',
subTitle: '程序员的梦工厂'
}
}
}
}
</script>
<!-- slot 定义 -->
<template>
<a :href="url">
<slot :slotData="website">
{{website.subTitle}} <!-- 默认值显示 subTitle ,即父组件不传内容时 -->
</slot>
</a>
</template>
<script>
export default {
props: ['url'],
data() {
return {
website: {
url: 'http://wangEditor.com/',
title: 'wangEditor',
subTitle: '轻量级富文本编辑器'
}
}
}
}
</script>
--- 具名插槽 根据插槽名称插入不同插槽---
<!-- 父组件 -->
<template>
<div>
<NamedSolt>
<template>
<h1>将插入 header solt 中</h1>
</template>
<p>将插入到 main slot 中, 即未命名的 slot</p>
<template v-slot:footer>
<p>将插入到 footer slot 中</p>
</template>
</NamedSolt>
</div>
</template>
<!-- 子组件 NamedSlot-->
<div>
<header>
<slot name="header"></slot>
</header>
<main>
<slot></slot>
</main>
<footer>
<slot name="footer"></slot>
</footer>
</div>
动态组件
- :is= "component-name" 用法
- 需要根据数据 动态渲染的场景. 即组件类型不确定
--- 基本使用 ---
<template>
<div>
<!-- 动态组件 -->
<component :is="NextTickName"/>
</div>
</template>
<script>
import NextTick from './NextTick'
export default {
components: {
NextTick
},
data() {
return {
NextTickName: "NextTick"
}
}
}
</script>
--- 也可以通过循环, 根据数据每次渲染不同组件 ---
<template>
<div>
<!-- 动态组件 -->
<div v-for="(val, key) in newsData" :key="key">
<component :is="val.type"/>
</div>
</div>
</template>
<script>
import text from './text'
import images from './images'
export default {
components: {
text,
images
},
data() {
return {
newsData: {
1: {
type: text
},
2: {
type: images
}
}
}
}
}
</script>
异步组件
- import() 函数
- 按需加载, 异步加载大组件
<!-- 代码演示 -->
<script>
export default {
components: {
FormDemo: () => import('../BaseUse/FormDemo')
}
}
</script>
keep-alive
- 缓存组件
- 频繁切换, 不需要重复渲染
- 经典场景就是 tab 切换
- Vue 常见性能优化
<!-- 父组件 -->
<template>
<div>
<button @click="changeState('A')">A</button>
<button @click="changeState('B')">B</button>
<button @click="changeState('C')">C</button>
<keep-alive> <!-- tab 切换 -->
<KeepAliveStageA v-if="state === 'A'"/> <!-- v-show -->
<KeepAliveStageB v-if="state === 'B'"/>
<KeepAliveStageC v-if="state === 'C'"/>
</keep-alive>
</div>
</template>
<script>
import KeepAliveStageA from './KeepAliveStateA'
import KeepAliveStageB from './KeepAliveStateB'
import KeepAliveStageC from './KeepAliveStateC'
export default {
components: {
KeepAliveStageA,
KeepAliveStageB,
KeepAliveStageC
},
data() {
return {
state: 'A'
}
},
methods: {
changeState(state) {
this.state = state
}
}
}
</script>
<!-- KeepAliveStageA -->
<template>
<p>state A</p>
</template>
<script>
export default {
mounted() {
// eslint-disable-next-line
console.log('A mounted')
},
destroyed() {
// eslint-disable-next-line
console.log('A destroyed')
}
}
</script>
<!-- KeepAliveStageB -->
<template>
<p>state B</p>
</template>
<script>
export default {
mounted() {
// eslint-disable-next-line
console.log('B mounted')
},
destroyed() {
// eslint-disable-next-line
console.log('B destroyed')
}
}
</script>
<!-- KeepAliveStageC -->
<template>
<p>state C</p>
</template>
<script>
export default {
mounted() {
// eslint-disable-next-line
console.log('C mounted')
},
destroyed() {
// eslint-disable-next-line
console.log('C destroyed')
}
}
</script>
mixin
- 多个组件有相同的逻辑, 抽离出来
- mixin 并不是完美的解决方案, 会有一些问题
- Vue3 提出的 Composition API 旨在解决这些问题
--- mixin 的简单使用 ---
<template>
<div>
<p>{{name}} {{major}} {{city}}</p>
<button @click="showName">显示姓名</button>
</div>
</template>
<script>
import myMixin from './mixin'
export default {
mixins: [myMixin], // 可以添加多个,会自动合并起来
data() {
return {
name: 'Lin',
major: 'web 前端'
}
},
methods: {
},
mounted() {
// eslint-disable-next-line
console.log('component mounted', this.name)
}
}
</script>
export default {
data() {
return {
city: '深圳'
}
},
methods: {
showName() {
// eslint-disable-next-line
console.log(this.name)
}
},
mounted() {
// eslint-disable-next-line
console.log('mixin mounted', this.name)
}
}
mixin 的问题
- 变量来源不明确, 不利于阅读
- 多 mixin 可能会造成命名冲突
- mixin 和 组件可能出现多对多的关系, 复杂度较高
4. vuex
Vuex 的基本使用
- state --- 数据仓库
- getters --- 用来获取数据的 (类似计算属性)
- mutation --- 用来修改数据的 (同步)
- action --- 用来提交 mutation (异步)
获取数据的简单方式
- this.$store.state.属性
- getters 去获取,类似计算属性
为什么不直接使用 this.$store.state.属性 去修改数据, 而是使用 mutation 定义 function 去修改数据?
- 因为这样方便记录每个数据改变的历史
- 从而方便, 监听回滚等一系列操作
mutation 通常用于同步修改数据, 而业务中通常需要异步 (请求) 修改数据, 从而用到了 action
- mutation 中的函数同步执行
- action 中的函数异步执行
state 辅助函数为 mapState
actions 辅助函数为 mapActions
mutations 辅助函数为 mapMutations
Vuex 中的辅助函数 (语法糖)
- dispatch (调用 actions 中的函数)
- commit (调用 mutations 中的函数)
- mapState (可以直接获取 state 的属性, 不需要通过 this.$store.state.属性 获取)
- mapGetters (可以直接获取 getters 的属性, 不需要通过 this.$store.getters.属性 获取)
- mapActions (直接调用 action 中的函数)
- mapMutations (直接调用 mutations 中的函数)
mapActions
简单来说 mapActions 就是将组件中的函数映射为对应的 action
一般情况下我们会在组件中使用 this.$store.dispatch() 来触发 action,想要调用多少个 action 就需要调用多少次 dispatch() ,而使用 mapActions 的话只需要往 mapActions 中传入与 action 同名的函数,然后调用这些函数即可触发对应的 action
mapMutations
mapMutations 是vuex 的 mutation 的辅助函数,用于在组件中映射 mutation 内的方法
以便在该组件中直接使用mutation里的方法 (说白了,就是一语法糖)
--- dispatch、commit 操作---
// store 文件夹下的 index.js
import Vue from 'vue'
import Vuex from 'vuex'
Vue.use(Vuex)
export default new Vuex.Store({
state: {
count: 0
},
mutations: {
increase() {
this.state.count ++
}
},
getters: {
memberInfo(state) {
switch (state.userStatus) {
case 0:
return '普通会员'
break
default:
return 'vip会员'
break
}
}
},
actions: {
buyVip({commit}, e) {
return new Promise((resolve, reject) => {
// mock api 交互
setTimeout(() => {
// 修改本地 state
commit('setMemberInfo', {
userStatus: e.userStatus
})
resolve('购买成功')
}, 1000)
})
}
}
})
<!-- index.vue -->
<template>
<div>
<p>{{ msg }}</p>
<p>{{ this.$store.getters.memberInfo }} 用户</p>
</div>
</template>
<script>
import store from '@/store/store'
export default {
name: 'Index',
data () {
return {
msg: store.state.count
}
},
store,
methods: {
print() {
const userStatus = this.$store.state.userStatus
console.log(userStatus)
},
add() {
console.log('add Event from info!')
store.commit('increase', 1)
},
buy(e) {
store.dispatch('buyVip', e).then(res => {
alert(res)
})
}
}
}
</script>
--- mapGetters、mapState、mapActions、mapMutations 操作示例 ---
<!-- 调用页 -->
<template>
<div>
<p>{{ memberInfo }}</p>
<p>{{ userStates }}</p>
<p>{{ vipLevel }}</p>
</div>
</template>
<script>
import { mapState, mapGetters, mapActions } from "vuex"
export default {
computed: {
...mapState(['userStates', 'vipLevel'])
...mapGetters(['memberInfo'])
...mapActions(['login', 'exits'])
...mapMutations(['INCREASE_SHOPCART'])
},
mounted() {
// 在 js 中可以直接使用 this 调用, 模板中数据直接用名称即可
console.log(this.userStates, this.vipLevel)
this.login('登录')
this.exit('退出')
this.INCREASE_SHOPCART(id)
}
}
</script>
// store 页面
import Vue from 'vue'
import Vuex from 'vuex'
Vue.use(Vuex)
export default new Vuex.Store({
getters: {
memberInfo(state) {
switch (state.userStatus) {
case 0:
return '普通会员'
break
default:
return 'vip会员'
break
}
}
},
actions: {
login: function(context, data1) {
console.log(data1)
},
exit: function(context, data2) {
console.log(data2)
}
}
})
Vuex 的整个流程

【注意】vuex 是无法实现浏览器多标签传参的
5. vue-router
知识点
- 路由模式 (hash、H5 history)
- 路由配置 (动态路由、懒加载)
路由模式
- hash 默认 (默认) , 如 http://abc.com/#/user/10
- H5 history 模式, 如 http://abc.com/user/20
- 后者需要 server 端支持, 因此无特殊需求可选择前者
--- 路由模式 设置 ---
const router = new VueRouter({
mode: 'history', // 使用 H5 history 模式
routes: [...]
})
--- 动态路由 ---
// router文件夹下的 index.js
export default new Router({
routers: [
{
// 动态路径参数 以冒号开头. 能命中 '/test/10' '/test/20' 等格式的路由
path: '/test/:testId', // 定义动态路由要改变的参数
name: 'HelloWorld',
component: Test // 设置动态路由所属页面
}
]
})
// test.vue
<template>
<div>
{{ $route.params.testId }}
</div>
</template>
Vue-router 路由配置 懒加载
export default new VueRouter({
routes: [
{
// 刚进来的时候异步加载
path: '/',
component: () => import {
'./../components/Navigator'
}
},
{
// 刚进来的时候不会加载, 路由改变到这个页面, 才会异步加载
path: '/feedback',
component: () => import {
'./../components/FeedBack'
}
}
]
})
配置 404 页面
// Vue2
{
path:'/404',
component: ()= import('@/views/error-page/404'),
hidden: true
}
// 这个*四配必须放在最后,将改路由配置放到所有路由的配置信息的最后,//否则会其他路由path匹配造成影响。
{
path:'*',
redirect:'/404',
hidden: true
}
// Vue3
{
path:'/:pathMatch(.*)',
component:()=>import('../views/404.vue')
}
说下路由传参?
路由传参的三种方式(query、params 显示参数、params 不显示参数
query 和 params 区别?
query 用
path来编写传参地址,而 params 得写法是用name来编写传参地址query 在刷新页面得时候参数不会消失,而 params 刷新页面得时候会参数消失
query 传得参数都是显示在url 地址栏当中, 而 params 传参可以显示也可以不显示在地址栏
6. 原理
1. jQuery 与 MVVM 的区别?
- jQuery 通过操作 DOM 来更新页面数据
- MVVM 根据数据驱动视图
2. vue 响应式原理
Vue2 原理
Object.defineProperty 方法, 给对应 data 中数据的每一个值添加了 set 和 get 方法
当值被修改了, 就会触发对应的 set 方法
set 方法里会通知 watcher, 重新渲染数据
Vue3 原理
- 通过使用 ES6 的 proxy 对象实现的, 在 vue3 中,
- 每个组件都有一个响应式代理对象, 当组件中的数据发生变化时, 代理对象会立即响应并更新视图
3. Vue 编译原理
- 将模板字符串转成 element AST
- 对 ast 进行静态节点标记, 主要用于虚拟DOM的渲染优化
- 使用 element AST 生成 render 函数代码字符串
7. Vue 全家桶
包括
- vue-cli
- vueRouter
- vuex
- Axios
- 搭配的 UI 框架: iview、vant、elementUI
vue-router 面试题
vuex 面试题
vuex 持久化
为什么需要持久化
因为 Vuex 是基于内存的, 存在内存中, 刷新页面之后就没有了, 不会持久化存储
方案一
使用 cookie、localStorage 进行存储, 通常是使用 localStorage
方案二
第三方库, vuex-persistedstate
第三方库, 也是使用 localStorage、cookie 这些本地存储进行持久化的
[扩展]
Axios 面试题
- axios 如何携带 cookie
axios.defaults.withCredentials = true